工信部关于开展2024年中小企业人才培训“名师优课”征集遴选工作的通知
2024-07-0833

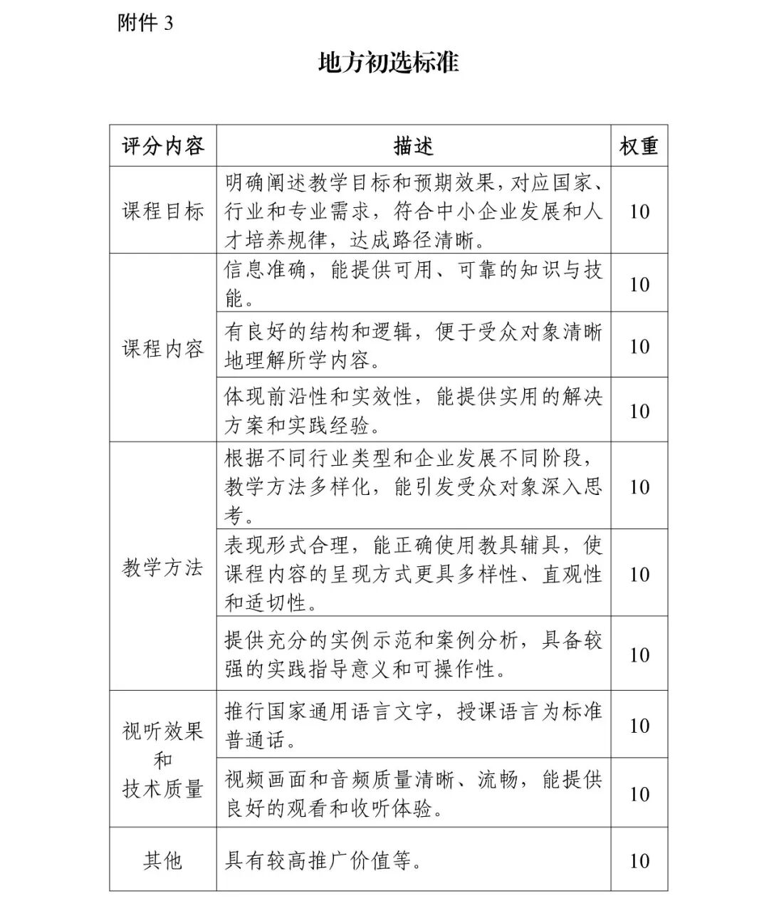
工业和信息化部办公厅关于开展2024年中小企业人才培训“名师优课”征集遴选工作的通知各省、自治区、直辖市及计划单列市、新疆生产建设兵团中小企业主管部门:为贯彻落实党中央、国务院关于促进中小企业发展的决策部署,加强中小企业人才培养公共服务,提升中小企业生产经营管理人员综合素养,促进中小企业高质量发展,现组织开展2024年中小企业人才培训“名师优课”征集遴选工作。有关事项通知如下:主要征集面向中小企业生产经营管理的培训课程、专题讲座等,以视频形式呈现,包括以下类别:(一)法律法规类:涉企法律法规宣贯、企业合规管理、法律风险防范等。(二)政策解析类:宏观经济形势分析、产业发展趋势、经济政策解读、惠企政策应用辅导等。(三)经营管理类:公司产权和治理、规划及战略执行、投融资策略、营销策略及品牌策划、企业文化塑造、人力资源及组织管理、财务税务管理、质量标准建设、国际化经营策略等。(四)创业指导类:股权设计、商业模式、商业计划、竞争策略等。(五)创新发展类:知识产权布局与保护、前沿技术趋势、技术成果转化、数字化转型、绿色化发展等。(六)权益保护类:劳动人事争议管理、应收账款管理、合同管理等。(一)课程申报主体为在中华人民共和国境内注册、具有独立法人资格的专业咨询培训机构、高等院校、研究机构、行业协会、优质企业、中小企业公共服务机构等,无违法违规行为,信用记录良好。(二)课程授课人应具备丰富的教学经验、较高的学术素养和优秀的师德师风,教学团队主要成员应具备两年以上教学实践经验。(三)课程应坚持正确的政治方向,内容为申报人原创的培训经验积累和成果总结,贴近中小企业实际需求,在同类课程中独具特色,教学效果良好。所申报课程不存在知识产权风险,可以公开发布并免费提供给企业学习使用。(四)课程应为授课人教学实录,分为短课程(微课)和标准课程两类。短课程时长15分钟左右;标准课程时长45分钟左右,另附不超过10分钟的说课视频(由主讲人阐述课程目标、教学思路、教学场景、创新特色和实践意义等内容)。(一)线上申报。申报单位于2024年7月31日前,在中小企业人才培训“企业微课”平台(www.qiyeweike.com)填写课程申报表并上传课程视频(MP4格式)。每个申报单位可申报不超过10门课程,每个授课人申报不超过3门课程。(二)地方审核推荐。各省级中小企业主管部门于2024年7月10日前将联络人回执(附件1)报送至zhaiguangda@miitec.org.cn,在“企业微课”平台对本地申报的课程进行合规审核(要求参见附件2),并组织初选(初选标准见附件3,选拔方式不限),于2024年8月30日前择优向我部报送推荐课程(报送材料包括课程视频、推荐课程申报表、推荐课程汇总表)。每个省、自治区、直辖市推荐课程数量不超过30门,每个计划单列市、新疆生产建设兵团推荐不超过10门。(三)遴选发布。我部将定向邀请相关知名讲师、专家录播课程,并对定向邀请课程和各地推荐课程进行线上公众评价、企业评价和现场专家评审,遴选形成的优质课程将在公示后收录“名师优课”资源库,供中小企业免费学习使用,同时向社会公开发布中小企业人才培训“名师优课”课程名单。(四)推广应用。在“企业微课”平台、中国中小企业服务网公开播出发布的“名师优课”课程,并通过社交媒体平台等多种途径宣传推广,向各级各类中小企业服务机构免费推送,结合“一起益企”服务行动进行推广,丰富培训资源,不断扩大中小企业人才培训覆盖面和影响力。





点我访问原文链接